1. Contexte et enjeux du secteur de la coiffure
1.1. Hairbnb : une réponse aux besoins des coiffeuses indépendantes
Aujourd’hui, beaucoup de secteurs ont été transformés par le numérique, que ce soit pour réserver un taxi, commander à manger ou consulter un médecin.
Pourtant, dans la coiffure — surtout celle exercée de manière indépendante — les outils digitaux sont encore peu accessibles.
La majorité des petites coiffeuses, qu’elles travaillent à domicile, à temps partiel ou en complément d’un autre emploi, s’organisent via les réseaux sociaux, WhatsApp ou des appels…
Cela demande du temps, de l’énergie, et ça peut vite devenir compliqué à gérer.
En parallèle, il existe déjà plusieurs plateformes ou applications pour la réservation de prestations de beauté, mais elles ciblent souvent les salons établis ou les professionnelles ayant un certain budget.
Les coûts d’abonnement ou les commissions imposées ne sont pas toujours abordables pour une coiffeuse qui débute ou qui propose ses services de manière occasionnelle.
Résultat : beaucoup passent à côté d’une visibilité professionnelle ou d’un outil structurant, simplement parce que les solutions existantes ne sont pas adaptées à leur réalité.
C’est justement pour répondre à ce besoin que le projet Hairbnb a vu le jour.
L’idée est simple : offrir un outil numérique léger, accessible et bien pensé pour aider ces coiffeuses — souvent invisibilisées — à gérer leur activité de façon plus fluide, sans frais élevés ni contraintes techniques.
1.2. Le but de Hairbnb
Avec Hairbnb
, chaque coiffeuse peut créer son espace en quelques clics : elle y présente ses prestations, ses tarifs, quelques photos de ses réalisations, et peut gérer ses rendez-vous à son rythme.
Pas besoin d’avoir un salon (physique) ou de gros moyens : tout est pensé pour les indépendantes qui travaillent seules, à domicile ou en déplacement.
Pour les clients, c’est aussi un gain de temps : l’application permet de chercher une coiffeuse proche de chez soi, selon ses besoins, et de réserver facilement en fonction des créneaux disponibles.
C’est pratique, rapide, et ça favorise des rencontres locales, humaines et souvent plus abordables que dans un salon traditionnel.
Hairbnb
Veut ainsi soutenir une économie de proximité, valoriser le travail de ces professionnelles souvent auto-entrepreneuses, et simplifier la prise de rendez-vous sans passer par des plateformes coûteuses ou complexes.
1.3. Aperçu du projet
Ce rapport présente l’ensemble du projet Hairbnb
, de son idée initiale jusqu’à sa réalisation concrète.
Il commence par une analyse des besoins réels des utilisateurs visés — les coiffeuses indépendantes et leurs clients —, puis détaille les choix techniques, les solutions mises en place, et les étapes de développement.
Hairbnb
s’appuie sur une stack technologique moderne et accessible :
-
Flutter pour créer une seule application fonctionnelle sur iOS et Android,
-
Django pour le backend et la gestion des données,
-
PostgreSQL comme base de données principale,
-
Firebase pour l’authentification et la messagerie instantanée.
-
Stripe pour la gestion des paiements.
-
geoapify & OpenStreetMap pour la localisation.
-
…
Chaque technologie a été choisie avec soin pour construire une application solide, évolutive, mais surtout adaptée aux besoins concrets du terrain.
Nous reviendrons aussi sur les défis rencontrés, les décisions prises pour y répondre, et les pistes d’évolution pour la suite du projet.
2. As-Is (Business)
2.1. Qu’est-ce que l’analyse métier ?
L’analyse métier est le processus qui consiste à examiner en profondeur les besoins, les processus et les systèmes d’une organisation afin d’identifier des opportunités d’amélioration.
Elle aide les entreprises à mieux comprendre leurs défis internes, à clarifier leurs objectifs, et à proposer des solutions adaptées pour optimiser les performances.
L’analyste métier joue un rôle d’intermédiaire entre les besoins opérationnels et les solutions technologiques.
Il ou elle aide à traduire les attentes métier en exigences claires, souvent dans le cadre de projets de transformation numérique.
Selon Salesforce, l’analyse métier permet notamment de :
-
Recueillir et structurer les besoins des utilisateurs,
-
Documenter les processus existants et les axes d’amélioration,
-
Aligner les projets IT avec la stratégie globale de l’entreprise,
-
Accompagner le changement avec une meilleure adoption des outils.
Cette discipline est essentielle dans toute initiative de transformation digitale, car elle garantit que les solutions mises en œuvre répondent vraiment aux besoins du terrain.[1]
À mes yeux, l’analyse métier est l’étape la plus cruciale dans le développement d’une application.
Les technologies, les ressources et la documentation sont facilement accessibles aujourd’hui via Internet ou d’autres sources spécialisées.
En revanche, la réalité d’un métier — son fonctionnement, ses subtilités, ses astuces, et parfois même ses zones d’ombre — ne peut être pleinement comprise que par une personne qui en fait partie ou qui a un accès direct au terrain.
C’est cette immersion qui permet de visualiser concrètement les vrais problèmes, d’imaginer les axes d’amélioration pertinents, et de proposer des solutions techniques réellement adaptées aux besoins du terrain.

2.2. Définition du Diagramme de Cas d’Utilisation (Use Case Diagram)
Un diagramme de cas d’utilisation est un outil de modélisation visuelle au sein de l’UML (Unified Modeling Language) qui capture les exigences fonctionnelles d’un système.
Il décrit les interactions entre les utilisateurs (appelés "acteurs") et le système, en se concentrant sur ce que le système doit faire du point de vue de l’utilisateur, sans détailler comment ces fonctionnalités sont implémentées.[2]
Dans le contexte des cas d’utilisation :
-
Contexte Business (ou Processus Métier) : À ce niveau, les cas d’utilisation décrivent les objectifs ou les services que le système fournit aux acteurs métier.
Ils se concentrent sur les besoins de l’entreprise et les interactions de haut niveau, indépendamment de la technologie ou de l’implémentation logicielle.
Par exemple, "Gérer le Rendez-vous d’un Client" est un cas d’utilisation métier qui englobe le processus de bout en bout.
-
Contexte Système (ou Exigences Fonctionnelles Logicielles) : Ici, les cas d’utilisation décrivent les fonctions spécifiques que le système logiciel doit exécuter pour répondre aux besoins exprimés dans les cas d’utilisation business.
Ils sont plus détaillés et se lient directement aux fonctionnalités implémentées.
Par exemple, "Créer un Rendez-vous", "Modifier un Rendez-vous" ou "Annuler un Rendez-vous" peuvent être des cas d’utilisation système dérivés du cas d’utilisation métier "Gérer le Rendez-vous d’un Client".
Ils précisent les interactions directes avec l’interface logicielle et les actions que le système doit réaliser.
Le diagramme de cas d’utilisation sert de pont entre les attentes des parties prenantes et la conception technique, en fournissant une vue claire des fonctionnalités d’un système sous différents niveaux d’abstraction.
2.3. Définition des acteurs (situation As-Is)
2.3.1. Que veut dire le "As-Is" & "To-Be"?
Le concept "AS IS" retranscrit le modèle tel qu’il existe actuellement et le "TO BE" le modèle que l’on souhaite atteindre à terme.
Il est important de commencer par le modèle "AS IS", car il permet d’évaluer l’écart entre le modèle à atteindre et les processus existants.
Bien évaluer cet écart permettra ainsi de faciliter l’analyse et la description du plan d’actions à exécuter pour mettre en place une démarche d’amélioration des processus de l’organisation.[3]
2.4. Acteurs As-Is
Avant la création de Hairbnb
, l’organisation des prestations de coiffure repose sur des méthodes classiques, souvent informelles.
Les échanges se font principalement par téléphone ou sur les réseaux sociaux, sans plateforme centralisée ni automatisation.
Voici les acteurs impliqués dans ce fonctionnement actuel.
Acteur | Description |
---|---|
Client |
Personne recherchant une prestation de coiffure. Le client initie la plupart des interactions : recherche de coiffeuse, prise de contact, demande d’informations, planification d’un rendez-vous, et paiement après la prestation. |
Coiffeuse |
Professionnelle indépendante proposant des services de coiffure. Elle/il assure la communication avec les clients, gère ses rendez-vous manuellement, réalise les prestations, reçoit les paiements, et cherche à améliorer sa visibilité en ligne. |
Paiement |
Acteur externe générique représentant l’action de payer dans le système informel actuel. Il est lié à deux sous-acteurs : "Caisse" (paiement en espèces) et "Banque" (virement bancaire ou autre méthode dématérialisée). |
Caisse |
Acteur secondaire représentant un paiement réalisé en espèces, souvent sur place, à la fin de la prestation. |
Banque |
Acteur secondaire représentant un paiement numérique (virement, bancontact, etc..). Il n’est pas toujours utilisé selon le niveau d’équipement ou de préférence de la coiffeuse. |
À travers une petite étude de terrain que j’ai réalisée auprès de clientes et de coiffeuses indépendantes, j’ai également pu identifier d’autres acteurs secondaires qui participent indirectement à ce fonctionnement : les réseaux sociaux (Instagram, Facebook…), les applications de messagerie (WhatsApp, Messenger, etc.) et même l’entourage proche, qui joue souvent un rôle important dans la recommandation d’une coiffeuse. Je n’approfondis pas ces aspects dans cette partie, mais je tenais à les mentionner pour donner une vision plus réaliste du contexte actuel dans lequel évoluent ces professionnelles. |
UC_1 : Chercher une coiffeuse
Acteur |
Client |
Précondition |
Le client souhaite obtenir un service de coiffure. |
Postcondition |
Une ou plusieurs coiffeuses ont été identifiées comme potentielles. |
Séquence nominale |
. Le client utilise Instagram, Facebook ou Google pour rechercher des coiffeuses. . Il consulte les profils, les publications ou les recommandations. . Il identifie une coiffeuse correspondant à ses attentes. |
Séquence alternative |
. Le client demande des recommandations à son entourage. |
Séquence d’exception |
Aucune coiffeuse trouvée correspondant à ses critères. |
Remarque |
La recherche est souvent fragmentée et dépendante de la qualité des profils. |
UC_2 : Contacter la coiffeuse
Acteur |
Client |
Précondition |
Le client a trouvé une coiffeuse potentielle. |
Postcondition |
Un premier contact est établi. |
Séquence nominale |
. Le client envoie un message privé via Messenger, Instagram, WhatsApp ou SMS. . La coiffeuse répond après un certain délai. . Ils discutent des besoins du client. |
Séquence alternative |
. La coiffeuse ne répond pas rapidement. . Le client contacte une autre. |
Séquence d’exception |
Le message reste sans réponse ou est mal interprété. |
Remarque |
La communication asynchrone est fréquente et source de délais. |
UC_3 : Demander des informations
Acteur |
Client |
Précondition |
Le contact avec la coiffeuse est établi. |
Postcondition |
Le client a les informations nécessaires. |
Séquence nominale |
. Le client demande les prix, disponibilités, ou types de prestations. . La coiffeuse répond par message. |
Séquence alternative |
La réponse est incomplète, le client repose des questions. |
Séquence d’exception |
. La coiffeuse donne des informations erronées. |
Remarque |
L’information n’est pas centralisée, ce qui complique la comparaison. |
UC_4 : Se présenter au salon
Acteur |
Client |
Précondition |
Le rendez-vous est fixé de manière informelle. |
Postcondition |
Le client est présent à l’heure et au bon endroit. |
Séquence nominale |
. Le client consulte les messages pour l’adresse. . Il se rend au domicile ou salon de la coiffeuse. |
Séquence alternative |
Le client arrive en avance ou en retard. |
Séquence d’exception |
Erreur d’adresse ou de rendez-vous. |
Remarque |
L’absence de rappel ou de confirmation automatisée augmente les risques. |
UC_5 : Consommer le service
Acteur |
Client |
Précondition |
Le client est au rendez-vous, la coiffeuse est prête. |
Postcondition |
Le service est terminé. |
Séquence nominale |
. Le client s’installe et exprime ses attentes. . La coiffeuse réalise la prestation. . Le client valide ou exprime son ressenti. |
Séquence alternative |
Des ajustements sont faits pendant la prestation. |
Séquence d’exception |
Le client est insatisfait du résultat. |
Remarque |
La qualité du service influence directement la fidélisation. |
UC_6 : Payer le service
Acteur |
Client |
Précondition |
Le service a été délivré. |
Postcondition |
La coiffeuse reçoit le paiement. |
Séquence nominale |
. Le montant est annoncé par la coiffeuse. . Le client paie en espèces ou par virement. |
Séquence alternative |
__ |
Séquence d’exception |
. Le client n’a pas le bon moyen de paiement. |
Remarque |
Aucune traçabilité en l’absence de système digitalisé. |
UC_7 : Exprimer les besoins
Acteur |
Client |
Précondition |
Le client souhaite une prestation personnalisée. |
Postcondition |
La coiffeuse comprend les attentes. |
Séquence nominale |
. Le client décrit la coupe ou montre une photo. . La coiffeuse pose des questions pour affiner. |
Séquence alternative |
Le client demande conseil sans idée précise. |
Séquence d’exception |
Les attentes sont irréalistes. |
Remarque |
La communication est essentielle pour éviter les malentendus. |
UC_8 : Fixer un rendez-vous
Acteur |
Client |
Précondition |
La coiffeuse est disponible. |
Postcondition |
Un créneau est retenu. |
Séquence nominale |
. Le client propose un jour/heure. . La coiffeuse confirme ou ajuste. |
Séquence alternative |
Le client change d’avis ou propose une autre date. |
Séquence d’exception |
Double réservation ou oubli. |
Remarque |
Aucun outil ne centralise les créneaux ou envoie des rappels. |
UC_9 : Gérer la visibilité sur Internet
Acteur |
Coiffeuse |
Précondition |
La coiffeuse souhaite attirer des clients. |
Postcondition |
Des contenus sont publiés sur les réseaux. |
Séquence nominale |
. La coiffeuse publie photos, vidéos, stories. |
Séquence alternative |
Elle utilise un site web ou Google Business. |
Séquence d’exception |
Le contenu est peu vu ou mal perçu. |
Remarque |
La visibilité dépend des algorithmes et de la régularité. |
UC_10 : Réaliser une prestation
Acteur |
Coiffeuse |
Précondition |
Le client est présent, la coiffeuse disponible. |
Postcondition |
Le service est effectué. |
Séquence nominale |
. Elle accueille le client. . Réalise la prestation selon les besoins exprimés. . Finalise et demande validation. |
Séquence alternative |
Elle propose une variation ou ajuste en temps réel. |
Séquence d’exception |
Le client est insatisfait. |
Remarque |
Une bonne prestation peut amener à une fidélisation. |
UC_11 : Recevoir un paiement
Acteur |
Coiffeuse |
Précondition |
La prestation est terminée. |
Postcondition |
Paiement reçu. |
Séquence nominale |
. Elle annonce le tarif. . Reçoit paiement en espèces ou par virement. |
Séquence alternative |
Paiement via application ou un terminal de paiement. |
Séquence d’exception |
Le client ne peut pas payer. |
Remarque |
Le paiement est souvent manuel, sans justificatif. |
UC_12 : Proposer un devis ou service
Acteur |
Coiffeuse |
Précondition |
Le client est intéressé par une prestation. |
Postcondition |
Un devis ou une offre est proposé. |
Séquence nominale |
. Elle écoute les besoins. . Donne des propositions chiffrées. |
Séquence alternative |
Elle propose un forfait ou une réduction. |
Séquence d’exception |
Le client trouve cela trop cher. |
Remarque |
Pas de structure formelle pour les devis. |
UC_13 : Demander un retour
Acteur |
Coiffeuse |
Précondition |
Le service a été rendu. |
Postcondition |
Un retour est exprimé. |
Séquence nominale |
. Elle demande un avis ou un commentaire. . Le client envoie un message ou publie un post. |
Séquence alternative |
Le client ne donne pas de retour. |
Séquence d’exception |
Le retour est négatif. |
Remarque |
Les avis positifs améliorent la réputation. |
UC_14 : Répondre aux messages
Acteur |
Coiffeuse |
Précondition |
Elle a reçu un message. |
Postcondition |
Une réponse est fournie. |
Séquence nominale |
. Elle lit le message. . Répond dès qu’elle est disponible. |
Séquence alternative |
Réponse différée ou partielle. |
Séquence d’exception |
Le message est ignoré ou mal interprété. |
Remarque |
Les délais de réponse influencent la perception du professionnalisme. |
3. Diagramme 'd’activités business As-Is
3.1. Qu’est ce qu’un diagramme d’activité?
Un diagramme d’activité est un type de diagramme comportemental utilisé en UML (Unified Modeling Language) pour représenter les flux de travail ou les processus métier et opérationnels.
Il décrit la séquence d’activités, les décisions, les parallélismes et les boucles qui se produisent lors de l’exécution d’une tâche ou d’un processus.
Il met l’accent sur le flux de contrôle entre les différentes étapes, montrant comment les activités se succèdent et les conditions sous lesquelles elles sont exécutées.[4]

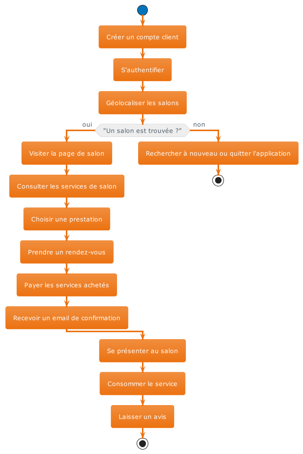
4. To-Be Client
4.1. Diagramme 'Cas d’utilisation' Business To-Be – Partie Client

4.2. Diagramme 'd’activité' Business To-Be – Partie Client

4.3. Cas d’utilisation Business To-Be – Partie Client
Cette section décrit le fonctionnement prévu avec l’application Hairbnb
du point de vue du client.
Contrairement à la situation actuelle où tout repose sur des échanges manuels, non centralisés et souvent informels, Hairbnb
vise à structurer l’ensemble de l’expérience utilisateur à travers une plateforme unique.
Grâce à l’application, le client pourra :
-
Rechercher facilement une coiffeuse ou un salon.
-
Consulter les services proposés.
-
Choisir un rendez-vous.
-
Payer en ligne et recevoir une confirmation par email.
-
Se présenter au bon endroit à l’heure prévue.
-
Une fois la prestation terminée, il pourra également laisser un avis.
Les cas d’utilisations décrits ci-dessous sont issus du diagramme de cas d’utilisation To-Be (Avec l’utilisation de Hairbnb
) centré sur l’acteur “Client
”.
UC_B1 : Rejoindre la plateforme Hairbnb
Acteur |
Client |
Objectif |
Intégrer la plateforme Hairbnb afin d’accéder aux services proposés. |
Déclencheur |
Le client souhaite découvrir ou utiliser les services de coiffure. |
Description |
Le client crée un compte ou accède à son espace personnel. |
Résultat attendu |
Le client est identifié et prêt à utiliser la plateforme. |
UC_B2 : Explorer l’offre de services
Acteur |
Client |
Objectif |
Identifier une prestation de coiffure répondant à ses besoins. |
Déclencheur |
Le client souhaite découvrir les services et salons à proximité. |
Description |
Le client explore les profils, les prestations et les avis. |
Résultat attendu |
Le client repère une ou plusieurs prestations pertinentes. |
UC_B3 : Réserver une prestation
Acteur |
Client |
Objectif |
Planifier une intervention coiffure. |
Déclencheur |
Une ou plusieurs prestations sont choisies. |
Description |
Le client sélectionne un créneau selon les disponibilités. |
Résultat attendu |
Une réservation est confirmée entre le client et le professionnel. |
UC_B4 : Valider et payer la réservation
Acteur |
Client |
Objectif |
Sécuriser la réservation par un paiement. |
Déclencheur |
Une prestation a été choisie et un créneau validé. |
Description |
Le client effectue un paiement sécurisé. |
Résultat attendu |
La réservation est validée, un reçu est émis. |
UC_B5 : Recevoir la confirmation
Acteur |
Client |
Objectif |
Obtenir les détails logistiques de la réservation. |
Déclencheur |
Le paiement est validé. |
Description |
Le client reçoit un récapitulatif par email ou notification. |
Résultat attendu |
Le client est informé du lieu, de l’heure, et du lien d’annulation. |
UC_B6 : Se présenter au lieu du rendez-vous
Acteur |
Client |
Objectif |
Se rendre à la prestation réservée. |
Déclencheur |
Un rappel est envoyé. |
Description |
Le client se rend à l’adresse indiquée à l’heure prévue. |
Résultat attendu |
Le service est consommé comme prévu. |
UC_B7 : Échanger avec la coiffeuse
Acteur |
Client, Coiffeuse |
Objectif |
Poser des questions ou ajuster les détails de la prestation. |
Déclencheur |
Besoin d’information ou d’ajustement. |
Description |
Le client discute avec la coiffeuse via messagerie intégrée. |
Résultat attendu |
Un échange efficace a lieu entre les deux parties. |
UC_B8 : Évaluer la prestation
Acteur |
Client |
Objectif |
Donner un retour sur la prestation. |
Déclencheur |
Le service est terminé. |
Description |
Le client note la prestation et laisse un commentaire. |
Résultat attendu |
L’avis est publié et consultable. |
UC_B9 : Être accompagné durant le parcours
Acteur |
Client |
Objectif |
Vivre une expérience fluide et rassurante. |
Déclencheur |
Tout au long de l’utilisation de la plateforme. |
Description |
Le client reçoit rappels, confirmations et notifications utiles. |
Résultat attendu |
L’expérience client est optimisée. |

5. Cas d’utilisation Business To-Be – Partie Coiffeuse & Propriétaire
5.1. Diagramme de Cas d’utilisation (UseCase) To-Be Coiffeuse / Propriétaire

Cette section s’appuie sur le diagramme de cas d’usage dédié à la coiffeuse et à la propriétaire de salon.
Dans la logique actuelle de Hairbnb
, le premier profil "coiffeuse" créé au moment de l’enregistrement d’un salon est automatiquement considéré comme le propriétaire du salon.
Cela permet de simplifier la gestion pour les petites structures.
Bien que la base de données permette déjà l’ajout de plusieurs coiffeuses à un même salon, cette fonctionnalité n’est pas encore activée dans la version actuelle de l’application.
Hairbnb
cible principalement les petits établissements ou les micro-entreprises, souvent gérés par une seule personne.
Cependant, l’architecture a été pensée dès le départ pour anticiper une future mise à jour qui permettra d’activer facilement la gestion multi-coiffeuses, sans modifier profondément la structure de l’application.
Hairbnb
permet à ces deux profils de gérer l’essentiel de leur activité en ligne :
De la visibilité à la gestion des rendez-vous, en passant par les paiements et les statistiques.
UC_C1 : Rejoindre la plateforme Hairbnb
Acteur |
Coiffeuse |
Objectif |
Être visible sur la plateforme et proposer ses services. |
Déclencheur |
La coiffeuse souhaite élargir sa clientèle. |
Description |
Elle crée son profil professionnel (infos, lieu, prestations). |
Résultat attendu |
Son profil est actif et référencé sur la plateforme. |
UC_C2 : Gérer ses prestations
Acteur |
Coiffeuse |
Objectif |
Proposer, modifier ou supprimer des services de coiffure. |
Déclencheur |
Mise à jour de son offre ou ajout de nouvelles prestations. |
Description |
Elle configure les intitulés, durées et tarifs. |
Résultat attendu |
L’offre de services est à jour et accessible aux clients. |
UC_C3 : Gérer ses disponibilités
Acteur |
Coiffeuse |
Objectif |
Indiquer les créneaux horaires disponibles. |
Déclencheur |
Organisation du planning personnel. |
Description |
Elle configure un calendrier hebdomadaire ou ponctuel. |
Résultat attendu |
Les clients voient les créneaux libres pour réserver. |
UC_C4 : Être notifiée des nouvelles réservations
Acteur |
Coiffeuse |
Objectif |
Être informée lorsqu’un client réserve une prestation. |
Déclencheur |
Une réservation est confirmée. |
Description |
La coiffeuse reçoit une notification avec les détails. |
Résultat attendu |
Elle peut organiser son activité en conséquence. |
UC_C5 : Communiquer avec les clients
Acteurs |
Coiffeuse, Client |
Objectif |
Répondre aux questions ou ajuster les rendez-vous. |
Déclencheur |
Un client initie une conversation. |
Description |
La messagerie intégrée permet des échanges directs. |
Résultat attendu |
Le service est clarifié avant l’intervention. |
UC_C6 : Réaliser la prestation
Acteurs |
Coiffeuse, Client |
Objectif |
Exécuter la prestation réservée. |
Déclencheur |
Le client se présente au rendez-vous. |
Description |
La coiffeuse réalise la prestation selon la demande. |
Résultat attendu |
La prestation est livrée, le service est consommé. |
UC_C7 : Consulter les avis
Acteur |
Coiffeuse |
Objectif |
Prendre connaissance des retours clients. |
Déclencheur |
Un avis est publié suite à une prestation. |
Description |
La coiffeuse peut lire les commentaires reçus. |
Résultat attendu |
Elle dispose de feedback pour améliorer son offre. |
UC_C8 : Gérer son image et sa galerie
Acteur |
Propriétaire de salon |
Objectif |
Valoriser son travail et se démarquer. |
Déclencheur |
Mise à jour du profil ou ajout de photos. |
Description |
Elle ajoute des images de son travail (avant/après, ambiance). |
Résultat attendu |
Son profil est attractif et inspire confiance. |
UC_C9 : Consulter les paiements
Acteur |
Coiffeuse |
Objectif |
Suivre les paiements liés aux prestations effectuées. |
Déclencheur |
La coiffeuse souhaite vérifier les paiements reçus. |
Description |
Elle accède à un tableau de bord listant les réservations payées, les montants, les dates et les statuts de paiement (payé/en attente/remboursé). |
Résultat attendu |
Elle dispose d’un historique clair de ses revenus via la plateforme, facilitant sa gestion financière. |
UC_C10 : Consulter les statistiques
Acteur |
Coiffeuse |
Objectif |
Suivre les performances de son activité sur la plateforme. |
Déclencheur |
La coiffeuse souhaite visualiser des données globales sur son activité. |
Description |
Elle consulte un chatbot intégré à l’application, qui lui fournit à la demande des indicateurs tels que : nombre de réservations, taux de satisfaction, chiffre d’affaires sur une période donnée, etc. |
Résultat attendu |
Elle peut adapter ses offres, horaires ou services selon les tendances observées et prendre des décisions éclairées. |
Dans le système Hairbnb, une relation d’héritage fonctionnel est implicite entre les rôles de coiffeuse et de propriétaire de salon. Cela signifie que toute propriétaire de salon peut, par défaut, exercer l’ensemble des actions disponibles pour une coiffeuse. Autrement dit, même si les cas d’usage suivants mentionnent « *Coiffeuse* » comme acteur principal, ils sont également réalisables par une propriétaire de salon, puisqu’elle possède les mêmes droits d’action et d’accès au sein de l’application. |
Dans les cas d’utilisation To-Be, j’aurais pu ajouter d’autres acteurs secondaires qui interagissent avec les acteurs principaux.
Mais pour garder ça lisible, clair, et bien centré sur l’aspect business, j’ai choisi de ne pas les inclure ici.
De toute façon, ces acteurs-là apparaîtront dans le diagramme de cas d’utilisation système, vu qu’ils relèvent plutôt de la dimension technique que du côté métier.
5.2. Diagramme d’activité de la coiffeuse/propriétaire Business To-Be

6. Cas d’utilisation Business To-Be – Partie Administrateur
6.1. Diagramme de Cas d’utilisation (UseCase) To-Be Administrateur

Hairbnb intègre un espace réservé à l’équipe d’administration (ou administrateurs XL), qui joue un rôle clé et stratégique dans le bon fonctionnement et la surveillance de la plateforme.
La majorité de ces actions ne se fait pas via une interface classique, mais à travers un assistant conversationnel doté d’un accès à la base de données.
Cet agent IA permet à l’administrateur de poser des requêtes précises de manière naturelle, tout en conservant un certain niveau de contrôle technique.
UC_A1 : Suivre l’activité de la plateforme
Acteur |
Administrateur XL |
Objectif |
Obtenir des indicateurs clés sur l’usage et les performances de Hairbnb. |
Déclencheur |
L’administrateur veut évaluer l’activité globale. |
Description |
Il consulte des statistiques via un assistant IA pour suivre les tendances, les salons les plus actifs, ou les périodes de forte activité. |
Résultat attendu |
L’administrateur prend des décisions fondées sur des données fiables et actualisées. |
UC_A2 : Modérer les utilisateurs
Acteur |
Administrateur XL |
Objectif |
Garantir le respect des règles et le bon comportement sur la plateforme. |
Déclencheur |
Des signalements remontent sur un ou plusieurs comptes. |
Description |
Il accède à une synthèse des signalements, évalue les situations, et décide de sanctions (suspension ou bannissement). |
Résultat attendu |
Le climat de confiance est maintenu entre clients et professionnels. |
UC_A3 : Superviser les incidents techniques
Acteur |
Administrateur XL |
Objectif |
Réagir rapidement aux erreurs ou dysfonctionnements de la plateforme. |
Déclencheur |
Des anomalies sont signalées ou détectées. |
Description |
L’administrateur consulte les rapports générés par l’IA et les logs, et évalue la gravité des incidents. |
Résultat attendu |
La continuité de service est assurée et les problèmes sont résolus efficacement. |
UC_A4 : Gérer les accès administrateurs
Acteur |
Administrateur XL |
Objectif |
Maîtriser les accès aux fonctionnalités critiques de la plateforme. |
Déclencheur |
Recrutement, changement de rôle ou réorganisation de l’équipe d’admin. |
Description |
Il ajoute, modifie ou révoque les comptes administrateurs avec des droits spécifiques. |
Résultat attendu |
Les droits d’accès sont à jour et conformes à la politique de gouvernance interne. |
6.1.1. UC_A5 : Gérer la modération des avis
Acteur |
Administrateur XL |
Objectif |
Garantir l’éthique et la véracité des avis clients visibles sur la plateforme. |
Déclencheur |
Un ou plusieurs avis sont signalés comme inappropriés. |
Description |
Il évalue les avis signalés, contacte les utilisateurs si besoin, et prend une décision (conservation, suppression ou masquage). |
Résultat attendu |
L’intégrité des avis en ligne est protégée, sans nuire à la liberté d’expression des utilisateurs. |
L’Administrateur XL est un compte spécial créé par défaut lors de la mise en place de la plateforme Hairbnb. Il joue le rôle de super administrateur et dispose de droits absolus sur l’ensemble du système. Contrairement aux autres administrateurs, ce compte :
Ce rôle garantit qu’il existe toujours un référent central capable de superviser, sécuriser et réorganiser les droits administratifs si nécessaire. |
6.2. Diagramme d’activité de l’administrateur Business To-Be

7. Conclusion de l’analyse métier
Cette partie a pour objectif de donner une vision synthétique du marché des petites coiffeuses et de mettre en lumière l’opportunité que représente ce secteur.
Le but n’était pas d’approfondir excessivement cette thématique, ni de surcharger cette section avec des informations qui pourraient être perçues comme trop détaillées ou peu pertinentes à ce stade.
Certains aspects de l’analyse métier pourront d’ailleurs être réabordés plus loin dans le rapport, notamment lors de l’analyse système ou pour appuyer certains choix fonctionnels et techniques lors du développement.
Il convient également de souligner que cette analyse a servi à fixer un périmètre fonctionnel clair (scope) et à s’y tenir autant que possible. C’est d’ailleurs l’un des défis majeurs rencontrés tout au long du développement : je ne suis pas pleinement convaincu par les limites actuelles de ce périmètre. |
Cette partie aussi vise à proposer une lecture métier de la situation actuelle, telle qu’elle se présentait avant la mise en place de l’application Hairbnb, tout en soulignant le potentiel de transformation qu’apporte une telle solution.
Le marché des micro-entreprises, notamment dans le domaine de la coiffure, souffre d’un déficit notable en matière de digitalisation.
En effet, les solutions existantes sont souvent :
-
Trop coûteuses,
-
Basées sur des modèles à commission peu abordables,
-
Ou tout simplement méconnues par manque de publicité ou d’accompagnement.
À l’inverse, les réseaux sociaux se sont imposés comme des outils très prisés par leur accessibilité, leur faible coût et leur facilité d’usage.
L’application Hairbnb se positionne donc comme une alternative stratégique, comblant un vide fonctionnel dans un marché en demande d’outils simples, efficaces et adaptés aux réalités des petites structures.